桂装新网

当前位置:首页/协会动态/借行业转型东风 结创优硕果—广西企业荣获多项国家级装饰类奖项
协会动态

借行业转型东风 结创优硕果—广西企业荣获多项国家级装饰类奖项

文章来源:广西建筑装饰协会 时间:2021-10-13

12月23日,中国建筑装饰协会八届五次理事会、常务理事会成功召开。中国建筑装饰协会名誉会长马挺贵、会长刘晓一、副会长兼秘书长张京跃、副会长兼党总支书记田思明、副会长兼副秘书长陈新等领导出席会议。中国建筑装饰协会企业副会长,各地方装饰协会会长、秘书长,全国各地中装协常务理事单位、理事单位代表800余人参加了大会。中国建筑装饰协会会长刘晓一主持会议,副会长兼秘书长张京跃做理事会工作报告。

刘晓一会长(后排中)与广西参会代表合影留念

会上公布了2019年度中国建筑装饰行业综合数据统计结果,广西三源装饰工程有限公司、广西华辉装饰集团有限公司凭借优异的综合实力,再次登榜全国装饰百强行列,分别位列全国装饰类榜单第51名和第87名,排名持续攀升。

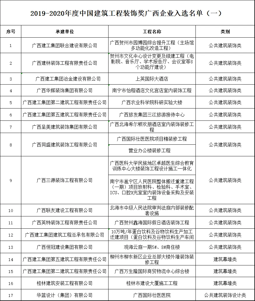
会上颁发了2019-2020年度中国建筑工程装饰奖、2019年度/2020年度建筑装饰行业科学技术奖。经广西装协初审,2019-2020年度广西区域内共有77个项目荣获中国建筑工程装饰奖,其中公共建筑装饰类59项,建筑幕墙类13项,公共建筑装饰设计类5项。广西有20家企业32项工程项目喜获中国建筑工程装饰奖,广西建工集团第五建筑工程有限责任公司的4个项目1个个人荣获建筑装饰行业科学技术奖。庞耀国会长和副会长朱建宇、杨景忠、黄闪、黄运东同时代表各自获奖企业负责人参加本次会议。中国建筑装饰协会刘晓一会长向广西代表团表示祝贺并与广西代表团合影留念。

近年来,广西建筑装饰协会的各项工作得到了会员单位及上级指导协会的认可和支持,广西建筑装饰协会向获得以上荣誉的单位和个人表示热烈祝贺!希望获奖单位再接再厉,借装饰行业转型升级高质量发展的东风,继续实施品牌战略,加强技术与工艺创新和质量管理,建造更多精品工程、品牌工程,为推动广西建筑装饰行业工程质量整体水平不断提升,实现高质量发展,建设壮美广西作出新贡献!

荣获2019-2020年度中国建筑工程装饰奖的广西企业及项目


荣获2019年度/2020年度建筑装饰行业科学技术奖的

广西企业及项目


中国建筑工程装饰奖是中国建筑装饰行业最高荣誉奖,包括公共建筑装饰类、公共建筑装饰设计类、建筑幕墙类。每年评选一次,两年一次颁奖,是装饰行业唯一经国务院批准的国家级奖项,获奖工程的设计创意与施工工艺均要达到国内领先水平,也是对建设单位能力的充分肯定。

建筑装饰行业科学技术奖(简称:科技奖)于2019年经国家科学技术奖励工作办公室批准登记(国科社奖励号:0313),正式纳入国家科技奖励目录,作为全国建筑及装饰行业首个也是唯一一个科技创新所设立的奖项,其目的是为表彰在我国建筑及装饰行业技术发明和促进科技进步等方面做出突出贡献的组织和个人。科技奖设由科技创新工程奖、科技创新成果奖、设计创新奖和科技人才奖四部分组成。